Verhoog de opbrengsten van jouw marketing met een geautomatiseerde interest driven sales funnel!


Wil jij meer opbrengsten uit jouw marketing halen, maar weet je niet waar je moet beginnen? Dan ligt de oplossing wellicht dichterbij dan je denkt, namelijk bij marketing automation! Het is een relatief goedkoop marketingmiddel, waarmee je tamelijk eenvoudig de waarde van jouw marketingfunnel kan verhogen. Mocht de term ‘marketing automation' nog niet helemaal duidelijk zijn, dan raad ik je aan het uitgebreide artikel ‘wat is marketing automation?’ van mijn collega Karel eens te lezen. Ongetwijfeld zal je dan enthousiast worden om ook marketing automation in te gaan zetten. In dit artikel wil ik dan ook niet verder ingaan op de basis van marketing automation, maar wil ik je de zogeheten 'interest driven sales funnel' toelichten. Ik leg je in dit artikel uit wat deze funnel precies inhoudt, wat de meerwaarde is van deze funnel en waar je moet beginnen.
Wat is een interest driven sales funnel?
Als marketingmanager wil je het liefst zo goed mogelijk weten hoe de customer journey eruitziet. Wanneer je dit namelijk goed in beeld hebt, weet je precies in welke fase jouw (potentiële) klant zit, zodat je jouw marketingactiviteiten hierop kan afstemmen. Handig, maar vaak zie je dat middelen per fase worden benoemd en worden ingezet. Vaak zijn de boodschappen in de communicatie dan ook onpersoonlijk en te algemeen. Door marketing automation in te zetten kun je mensen door de customer journey leiden en heb je de mogelijkheid mensen persoonlijk aan te spreken. Door gebruik te maken van een interest driven sales funnel ga je op basis van iemands aangetoonde interesse de communicatieboodschap bepalen door middel van marketing automation. Het enige wat je van iemand nodig hebt is het e-mailadres. Dit kun je vaak eenvoudig vragen, door mensen zich in te laten schrijven op een nieuwsbrief of gebruik te maken van een leadmagneet.
Opzetten interest driven sales funnel
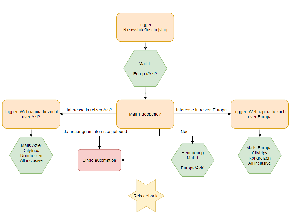
De eerste stap die je hierbij moet nemen is het in kaart brengen van de verschillende categorieën of producten die je als organisatie aanbiedt. Aan de hand van een voorbeeld zal duidelijk worden hoe je de funnel vormgeeft. In dit voorbeeld hebben we een reisbureau, waar we reizen aanbieden in Europa en Azië.

Interesse zichtbaar maken
Omdat deze categorieën de core business van jouw organisatie weergeven, is het aan te raden om nieuwe prospects (bijv. nieuwsbrief-inschrijvers) kennis te laten maken met deze categorieën. Het is handig om hiervoor een eerste algemene automation op te zetten in jouw marketingsysteem, waarin je de verschillende categorieën toelicht en verpakt in een welkomstmail. Het doorlinken van de mail naar de pagina’s op de site is van groot belang.Tip: vaak is het handig om meerdere mails te sturen als iemand zich heeft ingeschreven, het gebeurt namelijk vaak dat de eerste mail niet wordt gelezen. Hier kan ook op basis van voorwaarden worden gewerkt.Deze automation ziet er schematisch als volgt uit:

Wanneer iemand de mail heeft geopend (of niet heeft geopend, maar wel pagina’s van een bepaalde categorie heeft bezocht op jouw website) kun je zien waarin iemand in is geïnteresseerd. Deze getoonde interesse is van belang voor het vervolg van jouw funnel.
Getoonde interesse verder specificeren
Doordat de interesse zichtbaar is geworden in jouw marketingsysteem, kun je vanaf nu een gerichtere communicatieboodschap opstellen. De kunst is om de interesse zo goed mogelijk te specificeren. Je kunt dit doen door meer informatie te verstrekken of te vragen door gebruik van formulieren. Hierbij kun je de eerder genoemde categorieën vaak opdelen in subcategorieën. Denk in het bovenstaande voorbeeld aan type reizen, zoals rondreizen, citytrips, etc. Doordat je deze informatie hebt kun je nog gerichtere aanbiedingen of informatie sturen. Hierdoor wordt de betrokkenheid nog hoger en wordt de kans op een aankoop vele malen groter. Het leuke van nog meer informatie bieden, is dat je de bestaande funnel nog verder kunt uitbreiden met nieuwe funnels. Zo kun je een aparte mailsequence opzetten voor een subcategorie. In het genoemde voorbeeld zou je een splitsing kunnen maken met mensen die geïnteresseerd zijn in Azië of Europa.

De structuur zoals die hierboven is weergegeven is logisch, maar het is ook mogelijk om dit op andere manieren te organiseren. Wel is het noodzakelijk om iemand die in een automation terecht komt dieper in de funnel, uit de voorgaande automation te halen. Alleen op die manier voorkom je dat je iemand onnodig spamt. Ook is het aan te raden een doel toe te voegen in iedere automation. Je kunt dit instellen op basis van bezochte pagina’s, zoals een bedankpagina. Wanneer iemand dit doel heeft behaald, kan die ook uit een automation worden gehaald.
Kans op aankoop vergroten
Het uiteindelijke doel is natuurlijk het verhogen van de opbrengsten. Het bieden van de mogelijkheid om over te gaan tot aankoop zie je dan ook het liefst in ieder bericht/mail in de funnel terug. Andere onderwerpen die je in je communicatieboodschap terug kan laten komen om de conversie te verhogen, zijn USP's van jouw organisatie. Denk ook aan klantreviews en informatie over de organisatie. Je zou per mail een splittest kunnen opzetten om te kijken hoe welke het hoogste conversiepercentage heeft.
Waarde van de interest driven sales funnel
Het grote voordeel van deze interest driven sales funnel, is dat je geautomatiseerd mensen door meerdere fasen van de customer journey haalt. Wanneer je deze funnel eenmaal hebt ingericht, is het splittesten eigenlijk het enige dat je nog hoeft uit te voeren. Het vergt aan het begin dus enige tijd, maar zal zich op lange termijn dubbel en dwars terugbetalen. Daarnaast kun je deze funnel ook nog ondersteunen met verschillende advertising kanalen om er zeker van te zijn dat mensen doorgaan naar de volgende stap.Hopelijk heb je door dit blog een duidelijker beeld gekregen hoe je marketing automation voor jouw organisatie kan laten werken. Mijn ervaring is dat deze funnel een grote impact kan hebben op het uiteindelijke resultaat van een organisatie. Doordat een marketing automation systeem niet duur hoeft te zijn, is het voor vrijwel iedere organisatie een must. Dus zorg ervoor dat jij ook gebruik gaat maken van een interest driven sales funnel!


