Deze 4 marketing processen kun je direct automatiseren!



Hoewel marketing automation eerst vooral werd ingezet door grote organisaties, is het inmiddels ook toegankelijk voor middelgrote en kleinere bedrijven. Dankzij slimme software kunnen we terugkerende marketing processen automatiseren en klanten eenvoudig voorzien van relevante en gepersonaliseerde content. Lees ook: Wat is marketing automation? In dit artikel licht ik vijf marketing processen toe die geautomatiseerd kunnen worden.
1. Leadgeneratie
Leads zijn nodig om een organisatie draaiende te houden. Iemand die interesse toont in een product of dienst van je organisatie, noemen we in dit voorbeeld een lead. Het e-mailadres is het belangrijkste om van deze potentiële klant te achterhalen. Dit is immers de sleutel die gebruikt wordt bij marketing automation om informatie op contactniveau te verzamelen en met elkaar in verband te brengen. Het marketing automation proces voor leadgeneratie is vrij eenvoudig. Het belangrijkste ingrediënt hierbij is iets wat je kunt aanbieden, waardoor mensen hun e-mailadres (en wellicht nog meer gegevens) invullen. Dit kan bijvoorbeeld een stuk content zijn, zoals een whitepaper, maar ook een gratis demo of een bepaalde korting. Hetgeen je aanbiedt maak je beschikbaar (bijvoorbeeld via een pop-up, webformulier en/of landingspagina) en breng je bij je doelgroep onder de aandacht. Wil je een nog grotere doelgroep bereiken? Zet dan online adverteren in, bijvoorbeeld via Facebook.

[caption id="attachment_34985" align="aligncenter" width="690"]

Landingspagina[/caption]Mensen die het formulier hebben ingevuld kun je vervolgens een bepaalde tag meegeven of aan een lijst toevoegen, zodat je weet dat zij interesse hebben in het desbetreffende onderwerp (in dit geval dus Google Analytics). Je kunt ze ook een gerichte e-mail sturen, bijvoorbeeld met een speciale actie of informatie. Hieronder zie je bijvoorbeeld een lead die onze whitepaper heeft gedownload. Deze hebben we een tag gegeven, en een speciale kortingsactie gestuurd op onze online cursus. Dit brengt ons eigenlijk al bij het tweede marketing proces dat we gaan automatiseren: lead nurturing.[caption id="attachment_34987" align="aligncenter" width="670"]

Leadgeneratie / Lead nurturing[/caption]
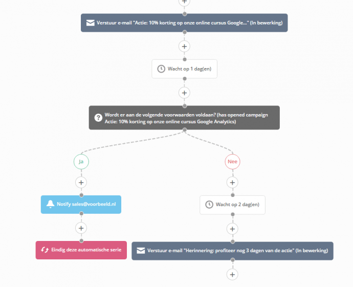
2. Lead nurturing
Bovenstaande is slechts een voorbeeld van wat mogelijk is, en hierop kunnen we verder borduren. Het proces waarin een nieuwe lead tot klant wordt ontwikkeld noemen we lead nurturing. We kunnen bijvoorbeeld vanaf hier een splitsing maken in de automation, voor mensen die de e-mail hebben geopend en mensen die de e-mail niet hebben geopend. Een vervolg zou kunnen zijn:[caption id="attachment_34988" align="aligncenter" width="690"]

Lead nurturing[/caption]Wanneer iemand een bepaalde e-mail heeft geopend krijgt de sales afdeling een melding. Wanneer iemand een bepaalde e-mail niet heeft geopend kun je bijvoorbeeld een herinneringsmail sturen en ga zo maar door.
3. Cross- en upselling
Marketing automation kan ook perfect worden ingezet voor cross- en upselling. Hierbij bied je iemand een product of dienst aan die past bij het afgenomen product, of bied je een duurdere variant aan. In onderstaand voorbeeld benaderen we bijvoorbeeld mensen met de tag ‘Cursus Analytics’, die onze online cursus hebben gevolgd. We vragen ze simpelweg of alles is gelukt met implementeren en of ze misschien hulp nodig hebben in de vorm van consultancy (upsell).[caption id="attachment_34989" align="aligncenter" width="681"]

Upselling[/caption]Naast een ‘tag’ als trigger kun je ook informatie uit je CRM als trigger (startpunt) gebruiken, bijvoorbeeld de naam of startdatum van een deal.
4. Verbeteren klantloyaliteit
Het genereren van nieuwe verkopen is natuurlijk erg belangrijk. Minstens zo belangrijk is het behouden van je huidige klanten. Veel bedrijven werken daarom ook aan hun klantloyaliteit: een tevreden klant is veel waard! Via marketing automation kun je scores toekennen aan contacten, bijvoorbeeld als ze een bepaalde orderwaarde hebben behaald of een bepaald aantal herhaalaankopen hebben gedaan in een vastgestelde periode. Heeft een klant een bepaalde score behaald, dan kan de sales afdeling ervoor zorgen dat hij of zij ambassadeur wordt van jouw bedrijf.[caption id="attachment_34990" align="aligncenter" width="690"]

Verbeteren klantloyaliteit[/caption]
Aan de slag!
Natuurlijk zijn er nog veel meer marketing processen te automatiseren, maar dit geeft je al een goed beeld van de mogelijkheden. Wil je meer informatie over wat er zoal mogelijk is qua marketing automation voor jouw bedrijf? Neem dan gerust eens contact met ons op. Bij KG Online Marketing gebruiken we Active Campaign als marketing automation software. Wil je precies weten hoe het marketing automation proces in zijn werking gaat? Bekijk dan eens onze marketing automation werkwijze.


